联想与英伟达合作AI解决方案亮相2026GTC大会,创业板人工智能ETF华夏(159381)涨1.99%
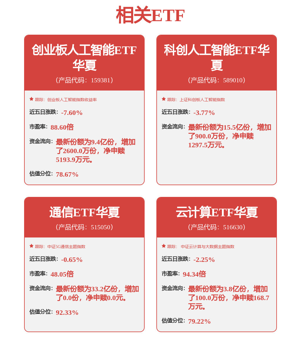
3月18日,三大股指早盘窄幅震荡,其中创业板人工智能指数持续拉升。截至上午9:45,创业板人工智能ETF华夏(159381)涨1.99%,相关持仓股方面,天孚通信涨6.43%、北京君正涨5.55%、新易盛涨3.50%,昆仑万维、中际旭创、协创数据等小幅跟涨。(以上所列股票仅为指数成份股,无特定推荐之意)
消息面上,3月16日在美国加州举行的GTC 2026大会上,联想集团与英伟达联合发布新一代联想Hybrid AI Advantage (混合式AI优势集)解决方案,旨在加速AI落地、缩短首token时间(TTFT),并在个人、企业和云环境中带来可量化的商业成果。黄仁勋指出,AI的下一个拐点将显著推升对加速计算、软件和AI工厂的需求,联想与英伟达正携手提供支撑未来发展的全栈平台。
国产算力方面,相关机构表示,尽管短期之内可能需要等待催化,但是,我们也需要认识到中国是全球第二大的计算市场,对算力的需求非常旺盛。最近Agent爆火,相关的tokens需求快速变大。而国产模型的性能也正不断迭代,国产GPU/ASIC成长空间广阔。配置上,人工智能板块短期回调较多,可能出现很好的低位配置“黄金坑”。

免责声明:
1、凡本网注明 '来源:大湾区经济网' 所有内容与数据,均属于大湾区经济网综合公开信息整理的数据(内容不构成投资建议,使用前请核实);欢迎转载、摘编使用上述作品,转载时应注明出处。
2、本网所有的图片为政企或百度图库公开检索及配图,版权归原权利人和单位;如政企单位投稿所配的图片均默认授权给大湾区经济网,并有权使用和存用资料库中。
3、凡本网注明 '来源:XXX(非大湾区经济网)' 的,均转载自其它媒体或平台,转载目的在于传递更多信息,并不代表本网赞同其观点和对其真实性负责。
4、如涉及版权问题,请作者持权属证明联系侵删。
※ 欢迎上市公司、政府、商协会合作投稿,邮箱:dwqce@qq.com


