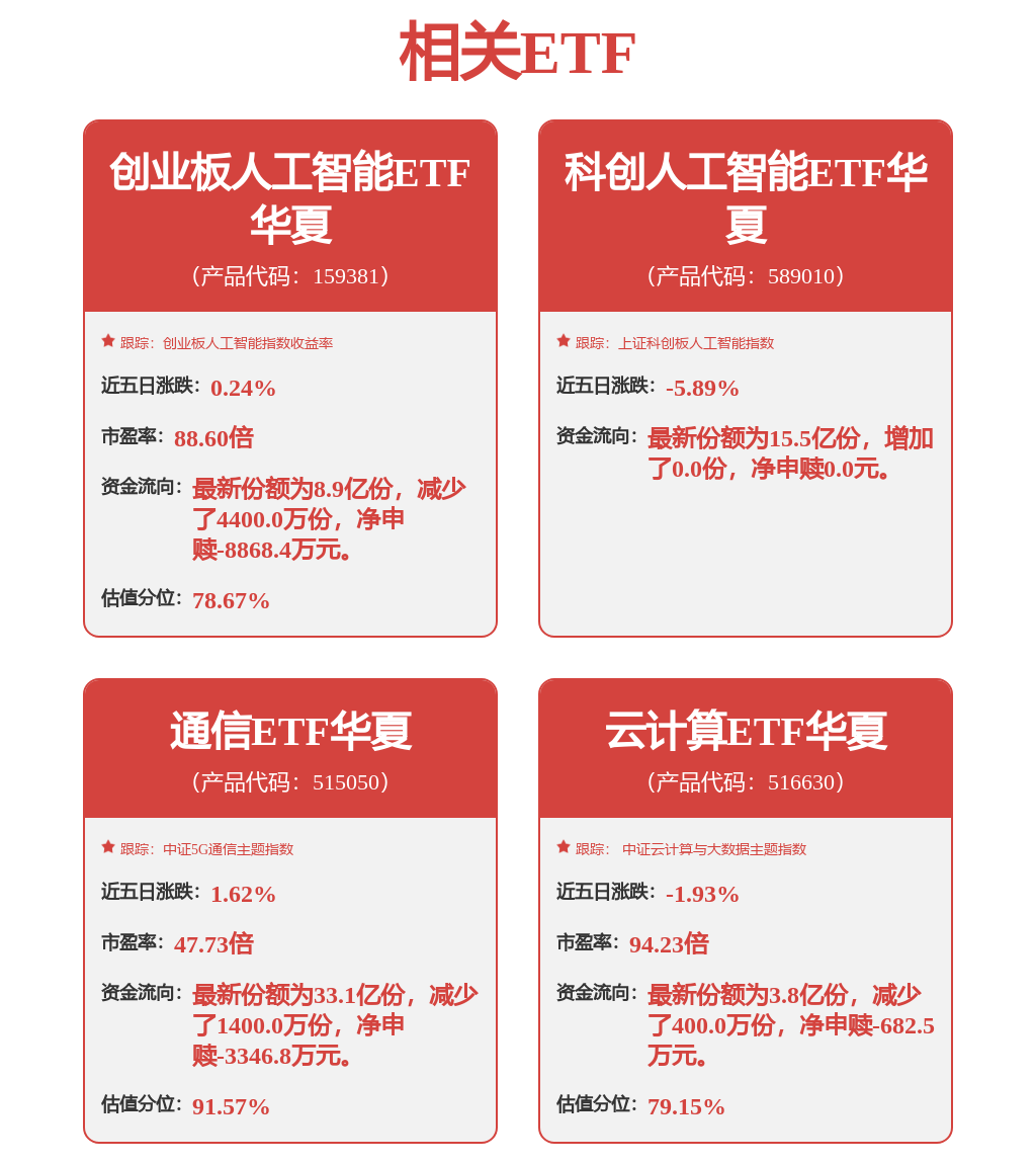
新易盛等光模块巨头集体放量飙升,通信ETF华夏(515050)盘中涨超4%,近5日资金净流入1.64亿元
3月20日早盘,光通信方向算力硬件板块持续拉升,光模块巨头集体放量,源杰科技、光库科技、中际旭创和新易盛强势领涨,天孚通信、东山精密、太辰光跟涨,“易中天”总交易额突破450亿。算力ETF方面,同指数规模最大通信ETF华夏(515050)盘中一度涨超4%。资金积极布局,近5日获得1.64亿元资金净流入。低费率创业板人工智能ETF华夏(159381)盘中涨超3%。
2026年光纤通信大会及展览会(OFC)于洛杉矶会议中心正式举行。光通信行业龙头Lumentum在OFC大会上披露了其长期层面的财务基本面增长模型。Lumentum预计到2026财年底,EML产能将较2025年增长超50%,并预测到2030年AI数据中心对磷化铟需求年复合增长率将达到85%。Lumentum预计2025至2028年间,OCS出货量年复合成长率(CAGR)将超过150%,目标在2027年实现逾10亿美元的年化营收。
国盛证券表示,AI需求旺盛而EML产能紧缺,高端EML供需缺口扩大。一方面,光芯片需求旺盛,各大厂商加码AI芯片竞赛。另一方面,EML技术门槛高且光学组件复杂,以及设备生产、工艺调试的较长周期,导致了当前的供应紧张。全球EML产能较集中,主要由少数巨头主导,供应排至2027年后,国产替代空间广阔。
通信ETF华夏(515050)深度聚焦电子(芯片、PCB、消费电子)+通信(光模块、服务器、光纤光缆)算力硬件。前10大持仓股:新易盛、中际旭创、立讯精密、工业富联、兆易创新、天孚通信、东山精密、华工科技、中兴通讯、沪电股份。场外联接(A类:008086;C类:008087)

免责声明:
1、凡本网注明 '来源:大湾区经济网' 所有内容与数据,均属于大湾区经济网综合公开信息整理的数据(内容不构成投资建议,使用前请核实);欢迎转载、摘编使用上述作品,转载时应注明出处。
2、本网所有的图片为政企或百度图库公开检索及配图,版权归原权利人和单位;如政企单位投稿所配的图片均默认授权给大湾区经济网,并有权使用和存用资料库中。
3、凡本网注明 '来源:XXX(非大湾区经济网)' 的,均转载自其它媒体或平台,转载目的在于传递更多信息,并不代表本网赞同其观点和对其真实性负责。
4、如涉及版权问题,请作者持权属证明联系侵删。
※ 欢迎上市公司、政府、商协会合作投稿,邮箱:dwqce@qq.com


