Token中文名正式确定为“词元”,低费率创业板人工智能ETF华夏(159381)涨超4%,光环新网涨停
3月25日早盘,A股情绪高涨,算力硬件、算力租赁板块大举走高,同类费率最低创业板人工智能ETF华夏(159381)开盘冲高,截至10:01,涨幅突破4%,持仓股全线飘红,其中光环新网20cm涨停,东方国信、铜牛信息、奥飞数据、网宿科技、天孚通信等多股冲高。同指数规模最大通信ETF华夏(515050)涨3.8%。
Token中文名正式确定为“词元”。国家数据局表示,Token“词元”被官方确定为智能时代的价值锚点和连接技术供给与商业需求的“结算单位”,为商业模式落地提供可量化基础。数据显示,截至2025年底,我国已建成高质量数据集超10万个;到今年3月,我国日均词元调用量超140万亿,较2025年底增长逾40%,较2024年初的1000亿增幅超1000倍。
西南证券表示,AI大模型技术超预期迭代升级,全球Token消耗量爆发式增长,由此带来海量的数据存储、处理和检索需求,存储行业迎来超级景气周期。在国金证券看来,国产算力全链景气加速,有望量价齐升。在供需双侧强逻辑的挤压下,预计2026年算力产业链将进入“全链通胀”周期。
算力相关ETF:
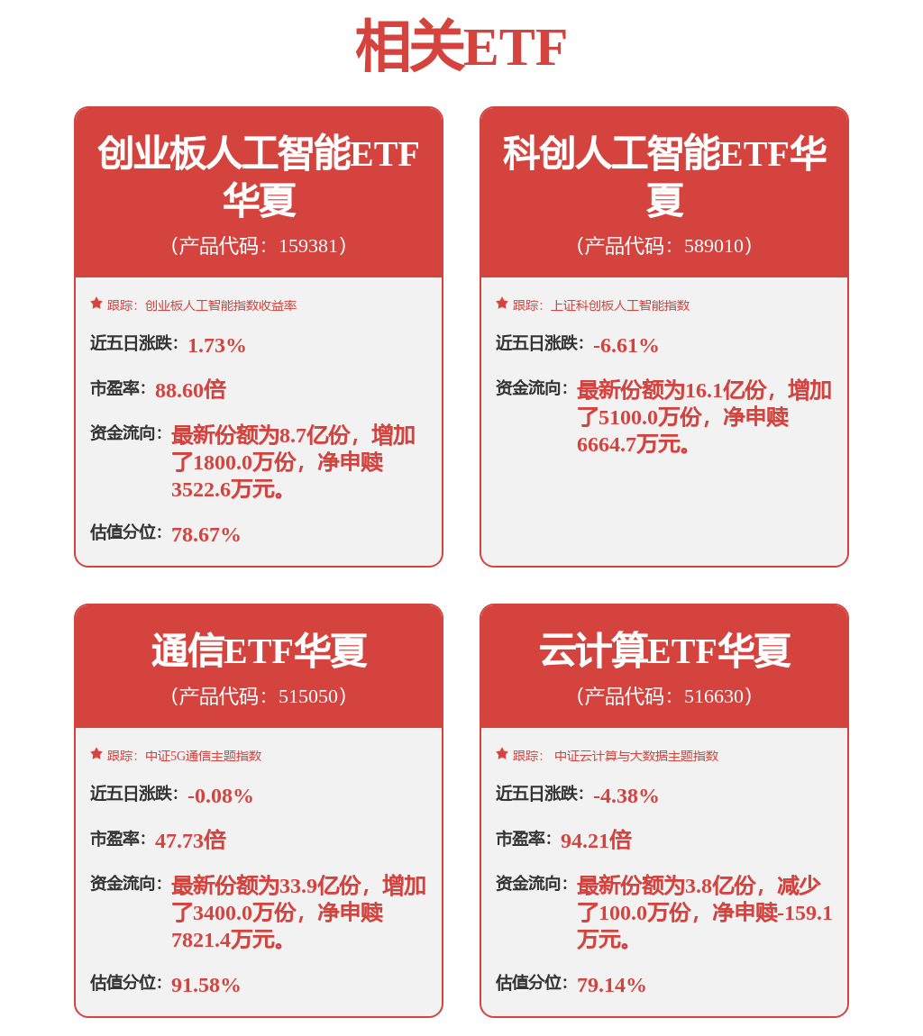
通信ETF华夏(515050)深度聚焦电子(芯片、PCB、消费电子)+通信(光模块、服务器、光纤光缆)算力硬件。前10大持仓股:新易盛、中际旭创、立讯精密、工业富联、兆易创新、东山精密、天孚通信、华工科技、沪电股份、中兴通讯。场外联接(A类:008086;C类:008087)
创业板人工智能ETF华夏(159381):跟踪指数的一半权重集中在光模块CPO板块,另一半权重覆盖AI软件应用领域,形成“硬件+应用”的均衡布局。前10大权重股为新易盛(15.07%)、中际旭创(14.87%)、天孚通信(9.85%)、蓝色光标、润泽 科技、协创数据、北京君正、昆仑万维、网宿科技、同花顺。目前基金规模近20亿元,场内综合费率仅0.20%,为同类最低,适合追求高弹性、看好AI+主线的投资者。场外联接(A类:025505;C类:025506)。

免责声明:
1、凡本网注明 '来源:大湾区经济网' 所有内容与数据,均属于大湾区经济网综合公开信息整理的数据(内容不构成投资建议,使用前请核实);欢迎转载、摘编使用上述作品,转载时应注明出处。
2、本网所有的图片为政企或百度图库公开检索及配图,版权归原权利人和单位;如政企单位投稿所配的图片均默认授权给大湾区经济网,并有权使用和存用资料库中。
3、凡本网注明 '来源:XXX(非大湾区经济网)' 的,均转载自其它媒体或平台,转载目的在于传递更多信息,并不代表本网赞同其观点和对其真实性负责。
4、如涉及版权问题,请作者持权属证明联系侵删。
※ 欢迎上市公司、政府、商协会合作投稿,邮箱:dwqce@qq.com


